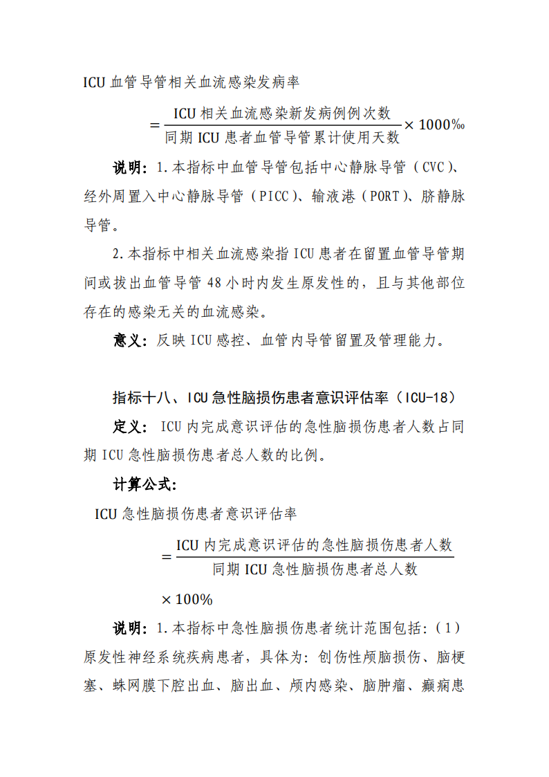
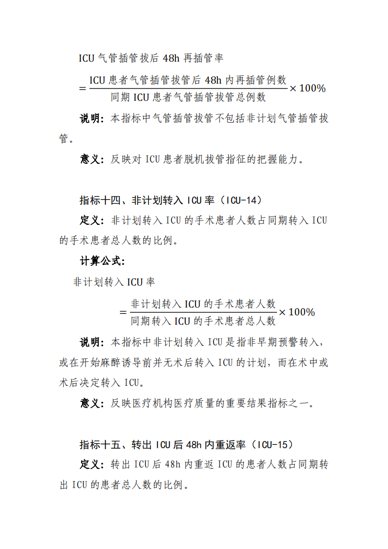
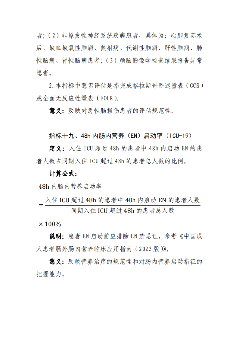
政策法规
致力于提供卫生健康、中医药行业新闻动态、宣传国家卫生政策、发布中医药文化、健康科普知识为主的卫生健康、中医药文化传播网站,是为广大卫生健康、中医药工作者当好时代榜样的追随者和记录者,讲好中医药故事,传播中医药文化。

国家卫生健康委办公厅关于印发重症医学专业医疗质量控制指标(2024年版)的通知
国卫办医政函〔2024〕338号
各省、自治区、直辖市及新疆生产建设兵团卫生健康委:
为进一步加强医疗质量管理,规范临床诊疗行为,提升医疗服务同质化水平,我委组织对重症医学专业医疗质量控制指标进行了修订,形成了《重症医学专业医疗质量控制指标(2024年版)》。现印发给你们,供各级卫生健康行政部门、相关专业质控组织和医疗机构在医疗质量管理与控制工作中使用。
本通知自印发之日起施行。《重症医学专业医疗质量控制指标(2015年版)》同时废止。
国家卫生健康委办公厅
2024年9月12日
(信息公开形式:主动公开)
附件:
重症医学专业医疗质量控制指标(2024年版)
免责声明:以上内容为【中国中医药新闻信息网】采集/撰稿/编发/来稿或转自其它媒体,相关内容仅为传递更多中医药行业信息内容之目的,不代表【中国中医药新闻信息网】观点,亦不代表赞同其观点或证实其内容的真实性。部分图片来源于网络,如若涉及版权问题,请联系:010-53320608,我们会在24小时内处理完成,谢谢合作!诚邀各类媒体、机构或个人与我们建立长期友好合作关系。

