能够开展外科、妇产科、眼耳鼻咽喉科等手术病种60种以上,开展住院手术病种数30种以上,其中中医药适宜技术能够提供6类10项以上。能够开展物理治疗和中医医疗技术治疗项目30种以上。
《参考标准》要求,强化特色科室建设,增强康复医学、老年医学、骨科、中医科、儿科等特色专科服务能力。至少有1个市级特色科室,特色科室住院人次占比>30%;重点中心乡镇卫生院配备不少于10种中医诊疗和康复设备。各临床科室均有中级职称及以上医师。中医类别医师不少于5名。
《参考标准》提出,拓展家庭医生签约服务,为重点人群提供基本医疗、预防保健和个性化的健康管理服务,提供预约服务、长期处方服务以及中医“治未病”等服务。
以下内容来自国家卫生健康委官网:
《中共中央办公厅 国务院办公厅关于进一步深化改革促进乡村医疗卫生体系健康发展的意见》提出“常住人口较多、区域面积较大、县城不在县域中心、县级医院服务覆盖能力不足的县,可以在县城之外选建1-2个中心卫生院,使其基本达到县级医院服务水平”。《“十四五”推进农业农村现代化规划》提出“依托现有资源,选建一批中心卫生院,建设一批农村县域医疗卫生次中心”。《“十四五”医疗卫生服务体系规划》提出在全国范围内选建一批中心乡镇卫生院,重点提升医疗服务能力。为落实上述要求,促进优质医疗资源扩容下沉和区域均衡布局,综合考虑地理位置、道路交通、服务人口迁移聚集、群众看病就医需求等因素,依托已经达到《乡镇卫生院服务能力标准(2022版)》推荐标准的乡镇卫生院,进一步加强其医疗卫生服务能力建设,在医疗上基本达到二级医院服务水平,在公共卫生上更好协同和承担专业公共卫生机构任务。发挥区域优势,为辐射范围内的居民提供较高水平的医疗和公共卫生服务,并承担对周边乡镇卫生院技术指导、人才培养等任务,受委托行使一定的公共卫生管理职能。特制定本标准。
一、基本条件
重点建设的中心乡镇卫生院应当满足以下基本条件:
(一)遴选条件。
1.所在乡镇为县级政府所在地之外的经济社会发展水平较高的地区,原则上乡镇卫生院服务能力目前应已经达到《乡镇卫生院服务能力标准(2022版)》推荐标准,在周边区域内医疗技术能力和公共卫生服务能力具有领先地位,通过建设达到二级综合医院服务能力水平。
2.服务人口原则上≥10万人(服务人口计算方法为:本乡镇常住人口+流动人口+1/3∑上级卫生健康行政主管部门划定的辐射乡镇总人口)。
3.所在地原则上与县(市)人民医院距离10公里以上或车程1小时以上。
(二)承担县域辐射功能。
1.能够为周边乡镇卫生院提供检验、检查、远程医疗服务。
2.能够为辐射区域内居民提供常见病、多发病的诊断、治疗、康复、急诊急救、中医药、预防保健、健康管理及特色专科等卫生健康服务。
3.通过专家驻诊、人员进修、联合查房、技术培训、现场观摩方式对周边乡镇卫生院开展技术指导或帮扶工作,有效提升周边乡镇卫生院医疗和公共卫生服务水平。
4.承担公共卫生、应急救灾、医疗物资储备等职能。
(三)房屋建筑面积。
床均业务用房面积应不少于55平方米。
二、功能布局
(一)功能分布。
业务用房宜体现以居民健康服务需求为中心,根据服务功能和服务动线,总体可分为四大区域,即:全科医疗区、专科医疗区、中医药服务区、公共卫生和健康管理服务区。全科医疗区主要面向全体居民,提供基层首诊、转诊、会诊医疗服务。专科医疗区主要面向疾病人群,提供各类专科医疗服务。中医药服务区主要面向全体人群,提供中医药服务。公共卫生和健康管理区域,主要面向全体居民,在诊前、诊中和诊后,提供妇幼保健、预防接种、传染病和慢病健康管理服务、健康体检等公共卫生服务。四大功能区应加强与住院病区、医技、急诊、行政后勤保障等其他区域的动线衔接。
(二)科室设置。
1.门急诊科室包括:急诊医学科、全科医学科、内科、外科、妇(产)科、儿科、康复医学科、中医科、口腔科、眼耳鼻咽喉科(五官科)、感染性疾病诊室(发热门诊、肠道门诊、狂犬病处置室等)、门诊手术室等。可根据实际,适当设置二级科室。
可选科室:老年医学科、神经内科、精神(心理)科、重症医学科、血液透析科(室)、感染性疾病科、皮肤科、安宁疗护(临终关怀)科、内分泌科等。
2.病房:内科病房(可含儿科)、外科病房(可含妇产科)、手术室、麻醉科等。
3.医技科室:医学检验科(包含体液检验、血液检验、生化检验、免疫学检查等),医学影像科(CT、DR、MR、超声等),心电图室,内镜室,药剂科(中药房、西药房、药库等),消毒供应室(可以与第三方合作或上级医院合作),治疗室、处置室、手术室等。
可选科室:医学检验科(包含临床细胞分子遗传检验、微生物学检验等),病理科,输血科等。
4.公共卫生(预防保健)科:规范化预防接种门诊、儿童保健室、妇女保健室、慢性病管理科(健康管理科)、健康教育室、避孕药具室等。
5.职能科室:综合办公室(党办、院办、安全生产)、医务科(质量管理科)、护理部、院感科、病案科、信息科、财务科(医保办、物价科、绩效办、审计科)等。以上科室可合并设置。
可选科室:药学部(药事办)、设备科等。
6.后勤保障部门:医疗器械材料库、洗衣房、非医疗材料库(办公用品、消防、应急物资、水电暖等)、保洁、安保等。以上部门可合并设置。
三、医疗服务
(一)急诊和急救。
标准配置急诊科,规范配置抢救室。规范建设胸痛救治单元。设置急救站点、接受急救中心(站)调度,落实急诊检诊、分诊,有急救流程与规范,建立住院和手术绿色通道,熟练正确使用除颤仪、呼吸器(机)、气管插管等各种抢救设备,熟练掌握各种抢救技能,熟练处置创伤、中毒、溺水等突发性急诊事件,能够多人配合完成基础生命支持(BLS)。急诊科配备足够数量、受过专门训练、具备独立工作能力的工作人员。急诊科主任由主治及以上专业技术职称的医师担任。急诊科医护人员上岗前全部经过急诊专业培训,能够胜任急诊工作,定期分批到上级医院进修学习。
(二)门诊和住院服务。
1.通过3-5年建设,年诊疗人次逐步达到所在地县医院的15%以上,入院人次逐步达到所在地县级医院的10%以上,病床使用率不低于所在地乡镇卫生院平均水平。
2.至少能识别和诊治100种以上的常见病、多发病,其中门诊和收治住院病种80种以上、中医病种50种以上(见附件1)。
3.能够开展外科、妇产科、眼耳鼻咽喉科等手术病种60种以上,开展住院手术病种数30种以上,其中中医药适宜技术能够提供6类10项以上。参照《医疗机构手术分级管理办法》,机构内开展的二三级手术和诊断治疗性操作实行院科两级负责制。根据服务能力和诊疗科目制定手术目录,在卫生主管部门备案、社会公示并进行分级管理。由医疗质量管理组织定期评估并动态调整。
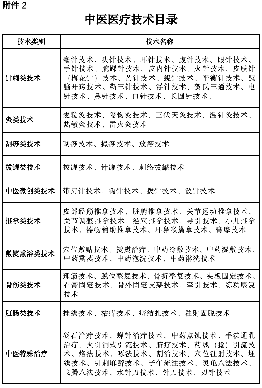
4.开展物理治疗和中医医疗技术治疗项目(见附件2)30种以上。
(三)特色专科服务。
强化特色科室建设,增强康复医学(包括物理疗法、作业疗法、言语疗法、康复护理、中医康复等)、老年医学、骨科、中医科、儿科等特色专科服务能力。至少有1个以上市级特色科室,学科在县域内有一定影响,而且特色科室住院人次占比>30%。鼓励建设省级特色科室、市级或县级重点专科。
(四)医疗设备配置。
1.落实县域医共体有关要求,鼓励成为县域内医学影像、心电诊断、医学检验等资源共享中心。
2.应至少配备90%的必备医疗设备,包括CT、DR、彩超、全自动生化分析仪、全自动化学发光免疫分析仪、十二导联心电图机、血凝仪、麻醉机、胃肠镜、呼吸机、除颤仪、腹腔镜、救护车及消毒、集中供氧等相关设备。配备不少于10种中医诊疗和康复设备。医疗设备配置应坚持适宜适用,避免闲置浪费。
3.选配设备包括:MR、血液透析机、脑电图仪、血气分析仪、骨密度仪,配备数字化智能化辅助诊疗、随访、信息采集等设备,配备提供特色医疗服务所需的设备。
四、公共卫生服务
(一)应对突发公共卫生事件。
1.常态传染病防控。在疾控中心等专业公共卫生机构指导下,做好辖区传染病疫情风险管理、发热患者筛查和相关信息登记、报告以及处置工作。开展乡村两级医务人员疫情防控培训,包括传染病中西医防控知识和技能、预防接种、流行病学调查等。落实四早措施(早发现、早报告、早隔离、早治疗),实现医生工作站自动生成法定传染病、食源性疾病上报信息并按程序上报。制定传染病与突发公共卫生事件应急预案并定期开展演练。
2.规范设置发热门诊。在相对独立区域设置发热门诊,标识醒目。规范发热患者接诊和处置流程,按照“三区两通道”原则合理分区,布局和设施设备符合相关要求。发热门诊的建筑结构设计及改造、装修材料选择、给水系统设置、污废水处理、空调系统安装等参照《关于印发发热门诊建筑装备技术导则(试行)的通知》(国卫办规划函〔2020〕683号)要求执行。
3.加强平急结合转换。建筑用房应体现“平急结合”转换,满足应对突发公共卫生事件需要,在相对独立的区域,能够迅速设置或转换传染病救治病房,为扩大突发公共卫生事件防控救治能力预留空间和条件。
(二)健康管理服务。
1.疾病筛查。根据当地疾病谱和有关工作要求,定期开展慢性病、地方病等筛查,加强上通上级医院、下联村卫生室的慢性病、地方病等防治能力,设置有慢性病诊室、体卫融合运动区及慢性病健康管理区、健康教育室,通过出诊、体检、随访等形式,强化疾病机会性筛查。
2.家庭医生签约服务。拓展家庭医生签约服务,为重点人群提供基本医疗、预防保健和个性化的健康管理服务,提供预约服务、长期处方服务以及中医“治未病”等服务。通过全(科)专(科)结合,提供综合性、持续性、协调性的高质量和全周期的健康管理服务,将健康档案管理、疾病随访、健康教育等服务与临床诊疗融合开展。
3.分级诊疗服务。接受上级医院培训指导,建立双向转诊制度。有相对固定的转诊医院,签订双向转诊协议,提供上级医院预约诊疗服务,接收上级医院下转的疾病恢复期病人。与上级医院开展远程医疗协作,为服务区域内居民提供更高水平更加同质化的预防、医疗、康复等医疗健康服务。
(三)电子健康档案普及应用。
电子健康档案向居民个人开放,档案中的个人基本信息、健康体检信息、重点人群健康管理记录和其他医疗卫生服务记录在本人或者其监护人知情同意的基础上依法依规向个人开放,坚持安全、便捷的原则,为群众利用电子健康档案创造条件。通过多种途径激励居民利用健康档案,调动居民个人参与自我健康管理积极性,发挥健康档案在家庭医生签约服务和全周期健康管理中的基础性支撑和便民服务作用。
五、人才队伍建设
(一)机构人才队伍建设。
1.建立有学科带头人选拔与激励机制。
2.每年组织卫生技术人员(至少1名)到县级及以上医疗卫生机构进修。每年按规定选派符合条件的临床医师参加住院医师培训、助理全科医生培训。
3.每万人口至少有2名经过全科专业住院医师规范化培训或全科医师转岗培训合格,并注册为全科医学专业方向的全科医生,至少配备1名提供规范儿童基本医疗服务的全科医生,至少配备2名专业从事儿童保健的医生。
4.临床科室至少有5名副高级及以上职称的医师。对于内科、外科等重点科室,至少各有1名由上级医院长期派驻的副高级职称及以上医师。各临床科室均有中级职称及以上医师。中医类别医师不少于5名。
5.有培训合格的编码员1名,承担诊断、治疗和手术操作的分类编码工作。
6.卫生技术人员占全院总人数80%以上,卫技人员本科及以上学历人员比例达到50%以上,执业(助理)医师中本科及以上学历人员比例达到60%以上。
7.卫生技术人员与开放床位数比不低于1.15:1,全院护士人数与开放床位数比不低于0.4-0.6:1,医护比原则上达到1:1.3左右。
8.根据人才紧缺情况,制定重症医学、儿科、影像、麻醉等紧缺人才引进计划,制定岗位需求表和岗位招聘计划,有人才培养和学科建设的投入。
(二)区域人才队伍建设。
1.每年对辐射范围内的乡镇卫生院、村卫生室开展适应其需求的人员培训。每年向乡镇卫生院下派高年资医务人员开展“传帮带”,支持乡镇卫生院改进或开展新技术、新项目。
2.建设成为全科医生基层实践基地,依据(助理)全科医生规范化培养和转岗培训标准,引进先进技术和好的经验,加强与上级医院合作组建师资队伍,为参训人员开展理论教学和实践技能指导。
六、信息化建设
(一)电子病历系统。
1.根据《电子病历应用管理规范(试行)》《电子病历系统功能规范(试行)》《电子病历系统应用水平分级评价管理办法(试行)及评价标准(试行)》《全国基层医疗卫生机构信息化建设标准与规范(试行)》《中医电子病历基本规范(试行)》要求,建设与服务需求相匹配的电子病历系统,规范电子病历临床使用与管理,促进电子病历有效共享。
2.健全电子病历的制定、记录、修改、使用、存储、传输及质控等管理制度。
3.按照有关要求参加电子病历系统应用水平分级评价。
(二)远程医疗系统。
1.配备开展远程医疗的设施设备,实现“上下联、信息通”,能与上级医疗机构、辐射区域内乡镇卫生院和有条件的村卫生室开展远程会诊、远程心电诊断、远程影像诊断等远程医疗服务。
2.有完善的远程医疗服务质量管理制度,定期维护和及时提档升级远程医疗相关设施设备和信息技术,确保能够正常运行。
3.定期开展远程医疗服务评价,对存在的问题能够及时改进和解决。
(三)居民电子健康档案系统。根据《卫生部关于规范城乡居民健康档案管理的指导意见》(卫妇社发〔2009〕113号)文件要求,建立以居民电子健康档案为基础的居民健康管理系统,向个人开放。实现电子健康档案数据与医疗信息互联互通,提高健康档案的建立、更新、开放和应用水平。
七、组织和管理
(一)科学决策。重大问题要按照集体领导、民主集中、个别酝酿、会议决定的原则,由集体讨论,作出决定,按照分工抓好组织实施,支持院长依法依规独立负责地行使职权。
(二)质量管理。鼓励成立医疗质量管理、医疗技术临床应用管理、临床路径管理、临床用血管理、护理管理、药事管理与药物治疗学、医疗器械临床使用管理、医疗器械临床使用安全管理、医院感染管理、医院输血管理、信息安全管理、医学伦理等委员会,按照规定履行职责,提升医疗质量。制定管理制度和实施方案,包括管理目标、质量指标、考核项目、考核标准、考核办法等。实行院科两级质控责任制。
(三)运行管理。严格履行基层医疗卫生机构基本公共卫生服务和基本医疗服务职能,加强机构日常业务管理,健全相关管理制度,强化内部控制,提升运行管理精细化水平。严格执行国家和地方财经纪律以及相关价格政策;进一步落实《医疗保障基金使用监督管理条例》要求,规范医保基金使用管理;严格执行医疗机构相关财务会计制度要求,合法合规组织收入。
免责声明:以上内容为【中国中医药新闻信息网】采集/撰稿/编发/来稿或转自其它媒体,相关内容仅为传递更多中医药行业信息内容之目的,不代表【中国中医药新闻信息网】观点,亦不代表赞同其观点或证实其内容的真实性。部分图片来源于网络,如若涉及版权问题,请联系:010-53320608,我们会在24小时内处理完成,谢谢合作!诚邀各类媒体、机构或个人与我们建立长期友好合作关系。

